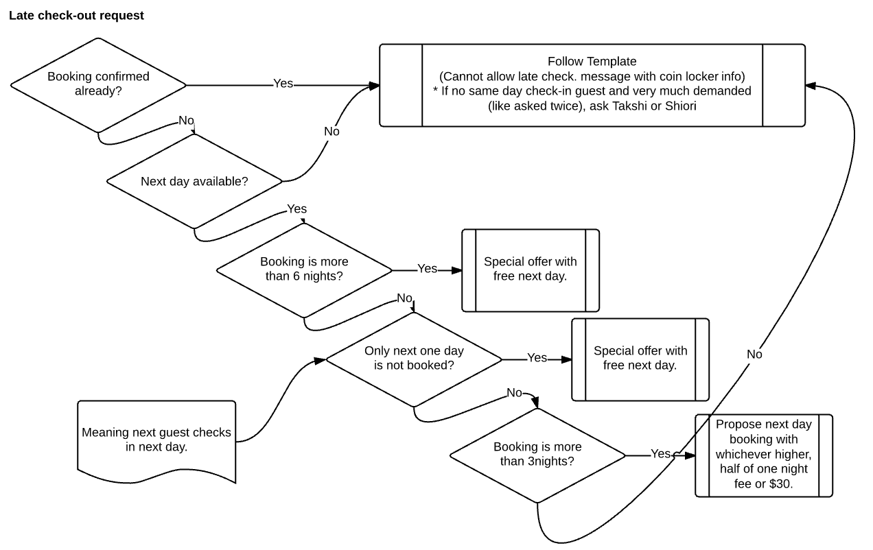
弊社では『トラブル防止』及び『予約獲得の最大化』に主眼を置き、以下方針にて運用を実施しています。


  • 『トラブル防止』のため、基本的にアーリーチェックイン・レイトチェックアウトは受け付けない。
  • チェックイン前は、清掃が終わっていないことを了承いただいた上で 12:00 以降であれば荷物を置いていくことは許可する。
  • チェックイン前のゲストが荷物を置いていく可能性があるので、チェックアウト後に荷物を置いていくことは許可しない。
  • 予約獲得のため予約確定前に以下フローに該当する場合には、チェックイン日を前日にする、もしくはチェックアウト日を翌日にすることでトラブルを回避しつつゲストのリクエストにお応えする。


「アーリーチェックイン」


「レイトチェックアウト」